lingo pets logo

Background:

Expectation: Create a language learning game suitable for young children ages 8+.

Duration: ~5 months

Team Size: 4

Organization Partner: Foreign Language for Youth (or FLY)

Roles:

Programs Used:

Prototype Link

Game Components:

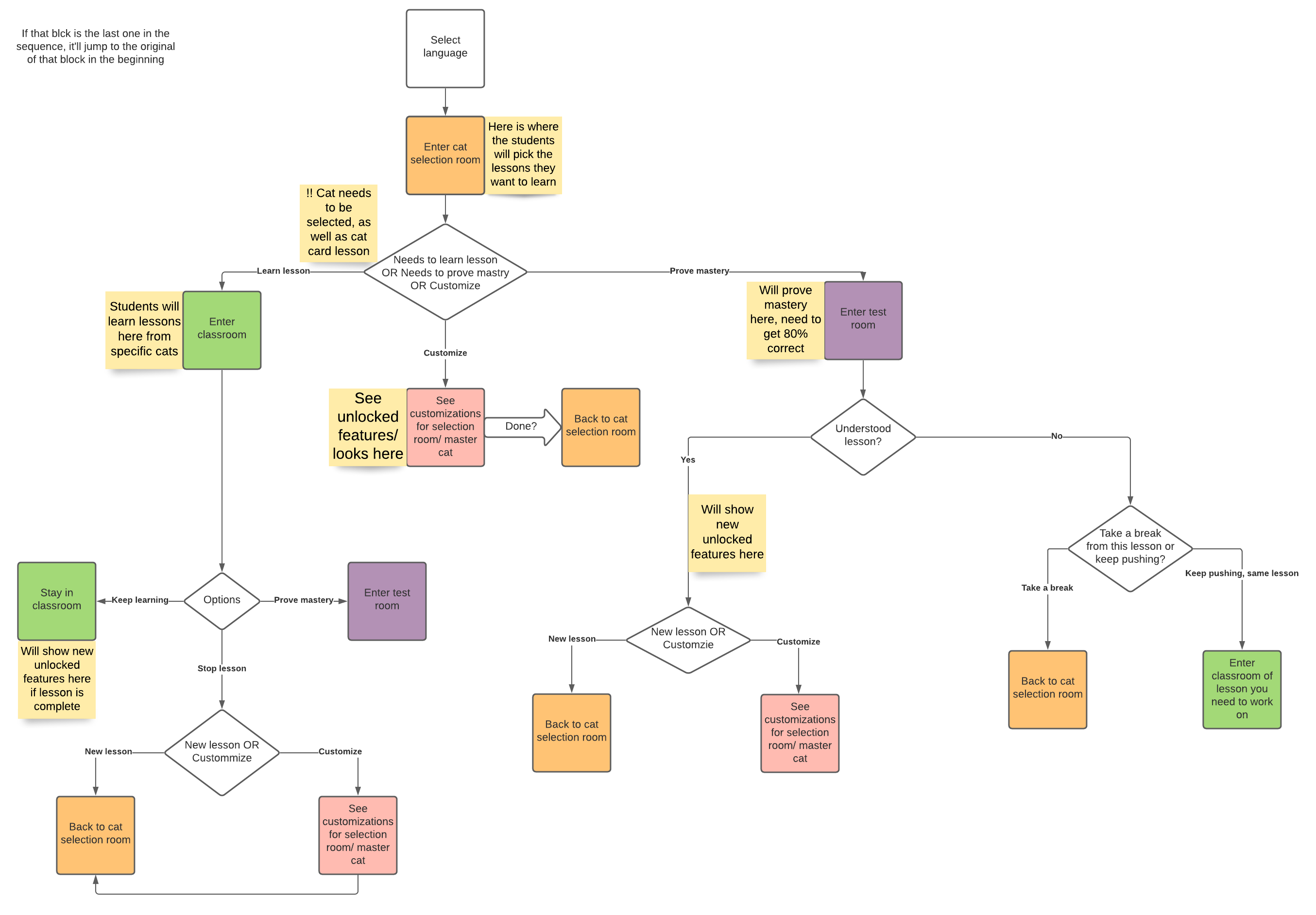
There are the 3 main rooms for the game: cat selection room, classroom and the test room.

For the playable Unity version, I decided that the team should focus on the Test Room feature because that was the most interactable portion of the game.

Cat Selection Room:

This is the first room that students will see when they enter the game. Here is where they will be able to select a cat and a lesson to work with. Once a cat is selected their cat card will pop up, and that is where students will see the cat’s description, as well as the lessons they need to learn and have mastered. All the unlocked lessons students are able to interact with again (regardless of mastery or not).

cat selection backyard
cat selection living room
cat selection kitchen
cat selection room

Classroom:

Here is where students will learn their chosen lessons. The chosen teacher will show inside the room and start to teach the lesson for the day. Level one lessons are written, but the structure is not built into Unity yet.

Test Room:

This room will be where students prove their mastery of the lesson, or show that they have learned/ memorized materials. Inside this room will be the “master cat”. The master cat can be customized to look however the student likes, and will award students prizes for working with it/ proving their mastery of lessons.

Game Flow

Lingo pets game flow chart

Final Project:

LingoPets Unity Prototype Link
  • Lingo pets welcome screen
  • Lingo pets language selection
  • Lingo pets cat selection
  • Lingo pets lesson selection
  • Lingo pets test room
  • Lingo pets credits page

Next Steps:

These are the things I’d like to do to develop the game further:

Overall System:

Classroom:

Test Room:

Takeaways: